上海新增1中风险地区(最新上海中风险地区有哪些)
上海中风险地区有哪些
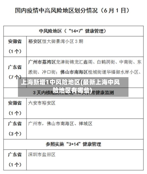
中风险地区分布特征:社会面新增主要分布在中心城区:静安、徐汇 、虹口等中心城区社会面新增较为严重,解封前10天新增病例较多的行政区 ,也对应了中风险地区较多的行政区 。例如,徐汇区的红玫瑰美容院导致了闵行的两例社会面新增。杨浦区情况特殊:杨浦在控江案发后,管理严格,且6月1日解封时封控区/管控区较多 ,因此近来确认的中风险地区较少。

新增中风险地区自2022年3月22日起,浦东新区北蔡镇联勤村冯桥南宅被列为中风险地区,相关地区已落实管控措施。调整为低风险地区自2022年3月22日起 ,静安区北站街道河南北路233号由中风险地区调整为低风险地区,上海市其他区域风险等级不变 。

022年3月2日,上海新增2例本土确诊病例和3例本土无症状感染者 ,松江区九里亭街道永辉超市沪亭北路店被列为中风险地区。
宝山区大场镇乾溪一村小区:宝山区是上海重要的产业和居住区域,大场镇乾溪一村小区被列为中风险地区,可能是由于该小区内出现确诊病例或存在疫情传播风险因素。将其划定为中风险地区 ,可对该小区居民出行、活动等进行限制,减少人员聚集和流动,从而有效控制疫情传播 。
宝山、普陀、青浦等。截至近来 ,上海共有197个高风险区,90个低风险区,其中最严重的为宝山 、普陀、青浦。

徐汇区疫情最新消息
〖壹〗、病例1:男,19岁 ,居住于徐汇区漕溪北路1200号,为3月5日无症状感染者的密切接触者(同一隔离点工作人员),集中隔离期间核酸检测异常 ,3月6日确诊为轻型 。病例2:男,31岁,居住于徐汇区宜山路829号 ,同为3月5日无症状感染者的密切接触者(同一隔离点工作人员),集中隔离期间核酸检测异常,3月6日确诊为轻型。
〖贰〗 、上海通报了6家在不符合防疫要求情况下擅自开展经营活动的按摩、足浴场所 ,并已责令关闭、要求整改。 具体信息如下:检查背景:为进一步压紧压实商贸重点场所疫情防控“四方责任 ”,徐汇区城管执法局等相关执法部门持续开展商贸重点行业场所全覆盖疫情防控检查 。违规场所信息:ZEN(按摩):位于复兴西路76号。
〖叁〗 、封了。在第231场上海市新冠肺炎疫情防控新闻发布会上,市卫生健康委副主任赵丹丹回应 ,徐汇宜家临时管控,是因为今天发布的阳性感染者,他的密切接触者的活动轨迹涉及徐汇区宜家 。根据国家和本市疫情防控有关规定,对徐汇宜家涉及到的相关区域和人员实施两天闭环管理和五天健康监测。
〖肆〗、主体责任落实不力:徐汇区委、区政府及区卫健委 、民政局、徐家汇街道等部门未有效履行疫情防控主体责任。制度执行漏洞:集中隔离点管理中存在“制度破防”现象 ,关键防控措施失效。闭环管理缺失:未严格落实隔离点闭环管理要求,导致工作人员在隔离区内感染 。
上海新增本土“5+54”,20地调整为中风险
〖壹〗、022年7月11日0—24时,上海新增本土新冠肺炎确诊病例5例 ,无症状感染者54例,20个区域被调整为中风险地区。 具体信息如下:本土确诊病例 新增5例,其中4例在闭环隔离管控中发现 ,1例在社区核酸筛查中发现。病例分布:浦东新区2例 、徐汇区1例、宝山区1例、长宁区1例 。病例1-4为闭环隔离管控人员,核酸检测异常后确诊。
〖贰〗、内蒙古:自2月22日9时起,呼和浩特市新城区 、回民区、玉泉区、赛罕区的多个社区和村调整为中风险地区 ,调整后,呼和浩特市共有高风险地区3个,中风险地区63个。
〖叁〗 、022年3月2日 ,上海新增2例本土确诊病例和3例本土无症状感染者,松江区九里亭街道永辉超市沪亭北路店被列为中风险地区 。
〖肆〗、当地立即实施严密封控、分级防控措施,并于3月27日将岳麓区阳光100小区 、湖南大学部分区域及雨花区雅礼中学等五个区域调整为中风险地区。此前长沙已划定4个中风险地区、12个封控区、10个管控区和7个防范区。
〖伍〗 、上海今日新增3例本土确诊病例,3个小区被列为中风险地区 ,具体情况如下:新增确诊病例信息 病例1:女性,34岁,常住福建厦门 。11月12日自厦门前往北京 ,15日抵沪,临时居住于浦东新区锦绣路香梅花园。25日上午核酸检测阳性,复核后确诊为新冠肺炎普通型病例 ,已接种2剂新冠疫苗。
〖陆〗、死亡原因:患者入院后,原发疾病加重,经抢救无效死亡 。死亡的直接原因均为基础疾病。新增本土无症状感染者4722例 感染者来源:4660例为隔离管控中发现 ,62例在风险人群筛查中发现。
1月13日大庆疾控提示上海市新增1处中风险地区
〖壹〗、月13日,经上海市新冠肺炎疫情防控工作领导小组办公室研究决定,将确诊病例的工作地静安区静安寺街道愚园路228号列为中风险地区 ,上海市其他区域等级不变。
〖贰〗 、全市各宾馆、酒店、民宿等提供住宿的单位需严格落实对所有入住旅客测温、查验健康码和行程码,如发现有中高风险地区或有病例发生地区旅居史的来庆人员,要及时向所在社区或属地疾控中心报备,并配合落实相关管控措施 。加强个人防护 ,做健康第一责任人。非必要不开展聚集性活动。
〖叁〗 、大庆市疾控风险提示:河南省安阳市新增1处高风险地区!非必要勿前往!自2022年1月12日起,河南省安阳市汤阴县古贤镇全域调整为高风险区域 。自2022年1月12日起,河南省安阳市滑县锦和街道岸尚公馆东区四号楼划定为中风险区域。近来 ,全国现有高风险地区20个、中风险地区66个。
〖肆〗、大庆市疾控风险提示:上海新增1例本地确诊病例,上海市松江区1地调整为中风险地区,非必要勿去此地 。8月18日 ,上海市松江区中心医院报告1名工作人员例行核酸检测结果异常,经复核,其核酸检测结果为阳性 ,诊断为新冠肺炎病例,已转运至上海市公共卫生临床中心隔离治疗。
〖伍〗 、月7日(含)以来:新疆伊犁州,云南省西双版纳傣族自治州;1月4日(含)以来:上海静安区、普陀区、宝山区;12月25日(含)以来:河南省安阳市 ,天津市。日常防疫措施建议 避免前往中高风险地区或有病例报告的区域,坚持勤洗手 、戴口罩、勤通风、保持一米线的“防疫四件套 ” 。
〖陆〗 、上海确诊病例涉及复旦大学附属肿瘤医院和上海交通大学医学院附属仁济医院,黄浦区昭通路居民区(福州路以南区域)被列为中风险地区。1月21日,上海市报告了3例本土新冠肺炎确诊病例 ,具体情况如下:病例1:李某某,男,56岁。该病例与复旦大学附属肿瘤医院有关 。
2021年2月上海是什么风险地区?
在2月7日之前的上海市其他部分地区也存在着新冠疫情中级风险区域(疫情风险等级是依据当地的疫情状况每天更新的)。如黄浦区贵西小区(2月7日18点调整为低风险 ,此前为中风险区域);宝山区临江新村(二村)(2月6日18点调整为低风险,此前为中风险区域)。
截止到2021年3月14日,上海市新冠疫情风险等级均为低风险区域。此前在2月份上海市存在有部分新冠疫情中风险区域 ,具体明细如下:2021年2月19日之前,上海市浦东新区高东镇新高苑一期小区曾经为新冠疫情中风险等级区域 。该区域是在2021年2月5日被列为新冠疫情中风险等级区域的。
以2021年2月19日至3月14日为例,上海市全部区域不属于疫情中高风险地区。依据上海市卫建委官方网站发布的消息显示 ,自2021年2月19日0时起,随着浦东新区高东镇新高苑一期小区由中风险地区调整为低风险地区以后,该市的全部区域至当前日期均为疫情低风险地区 。
从2021年2月19日0时起 ,将浦东新区高东镇新高苑一期小区由中风险地区调整为低风险地区。自2月19日0时起,上海市全部为低风险地区。全市将持续落实常态化疫情防控措施 。