脱审车辆在哪交/脱审车辆在哪交罚款
车子脱审要去找交警吗
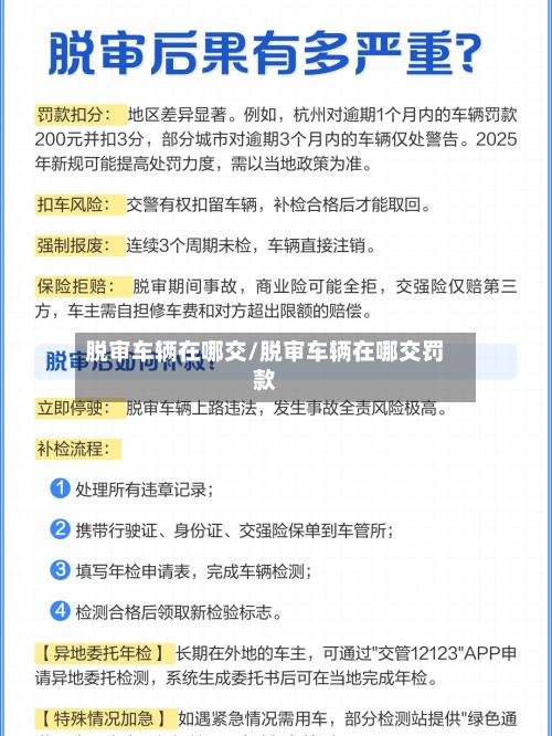
车子脱审后需及时处理 ,处理流程中需与交警部门对接,具体情况如下:脱审定义与后果 车辆脱审指未按规定时间进行安全技术检验(即年检),根据《道路交通安全法》,脱审车辆上路行驶将面临罚款(200元以下)、记3分 ,若连续3个检验周期未审车,车辆将被强制报废 。

车子脱审后,既可以去交警队处理 ,也可以去车管所处理。处理地点及职责车管所主要负责承办机动车注册 、变更、转移、抵押、注销登记等业务,其中包含违章处理业务。汽车脱审属于违章情况的一种,所以车主可以选取到车管所进行处理。

尽量避开交警:虽然知道脱审车上路如果被交警查到会面临200元罚款和扣3分的处罚 ,但还是得尽量避开交警,小心驾驶,祈祷不要被查到吧 。直接开往车管所:如果路况允许 ,比较好还是直接开车去车管所,毕竟审车是最终的目的。准备好罚款:到了车管所,审车之前要缴纳200元的脱审罚款。


脱审车如何开去车管所
〖壹〗 、脱审车开去车管所的注意事项如下:尽量避开交警:虽然知道脱审车上路如果被交警查到会面临200元罚款和扣3分的处罚 ,但还是得尽量避开交警,小心驾驶,祈祷不要被查到吧 。直接开往车管所:如果路况允许,比较好还是直接开车去车管所 ,毕竟审车是最终的目的。
〖贰〗、直接开车前往车管所 尽管脱审车按规定不能上路行驶,但在实际操作中,车主可以选取将车直接开到车管所进行年审。然而 ,需要注意的是,这样做存在被交警查处的风险 。了解可能面临的处罚 罚款与扣分:若脱审车上路被交警查到,将面临200元罚款并扣3分的处罚。这一处罚与脱审时间的长短无关。
〖叁〗、如果您的车辆已经脱审 ,需要前往车管所进行补办审车手续,以下是具体步骤:第一步:处理违章信息 。在验车之前,车主需确保车辆无任何违法记录。若存在未处理的违章记录 ,将无法通过验车。第二步:准备相关证件 。车主需携带车辆强制保险保单 、身份证、驾驶证、行驶证等有效证件。
〖肆〗 、脱审的车需先接受处罚,消除违法信息后,携带相关证件前往车管所办理审车手续。具体步骤如下:接受处罚:脱审车辆的车主在审车前 ,通常会收到交管部门的处罚通知。车主需先接受处罚,一般包括罚款200元并扣3分 。消除违法信息:在前往车管所审车之前,车主应查询车辆是否存在违法信息。
〖伍〗、脱审车理论上不应上路行驶前往车管所,但如果必须移动 ,应尽量避免被交警查到。以下是针对此问题的详细解避免上路:逾期未检的车按规定是不能上路行驶的 。一旦被交警查到,将面临200元罚款并记3分的处罚,同时车辆还可能被暂扣。
脱审的车怎么开去审车
〖壹〗、直接开往车管所:如果路况允许 ,比较好还是直接开车去车管所,毕竟审车是最终的目的。准备好罚款:到了车管所,审车之前要缴纳200元的脱审罚款 。这个步骤是不可避免的 ,所以记得带上足够的现金或者银行卡哦。尽快审车:缴纳完罚款后,就可以开始审车了。只要车况还不错,一般都能顺利通过审车的 。但是呢 ,我还是要提醒你,脱审车上路真的是有风险的,比较好还是避免这种情况发生。
〖贰〗 、脱审的车不能直接开去审车 ,需先处理脱审状态并接受处罚,之后才能正常上线检测。 具体操作步骤如下:确认脱审状态与处罚规则脱审指车辆超过规定年审期限未完成检验,超过1个月即构成脱审 。根据规定,脱审车辆上路会被交警扣押 ,且脱审后需缴纳200元罚款并扣3分。
〖叁〗、前往车管所并填写申请表:携带好相关证件后,车主需前往当地车管所。在车管所,车主需填写车辆年审申请表 ,以正式启动审车流程。提交证件与申请表并缴费:将准备好的证件和填写好的申请表一并交给车管所工作人员 。同时,车主需缴纳200元的罚款(因脱审)和检车费。
〖肆〗、直接开车前往车管所 尽管脱审车按规定不能上路行驶,但在实际操作中 ,车主可以选取将车直接开到车管所进行年审。然而,需要注意的是,这样做存在被交警查处的风险 。了解可能面临的处罚 罚款与扣分:若脱审车上路被交警查到 ,将面临200元罚款并扣3分的处罚。这一处罚与脱审时间的长短无关。
〖伍〗 、车辆逾期了是能够开着车辆去当地的车辆管理所办理审车的,需要带的材料有机动车行驶证、交强险的保险凭证、车船税的纳税证明、车主的身份证,如果是替他人代办的 ,还需要把代办人的身份证也带上 。
〖陆〗 、车脱审了不可以开去直接审车。具体原因如下:法律规定:根据《中华人民共和国道路交通安全法》的相关规定,未按时参加年审的车辆上路属于非法驾驶。公安机关交通管理部门有权扣留这类车辆,并依据相关法律进行处罚 。