天津一地被调整为高风险地区(天津高风险吗?)
天津河北区一地调整为高风险
自2022年1月27日18时起,天津市河北区望海楼街万福园7号楼被调整为高风险地区,天津市其他区域风险等级保持不变。 以下为详细说明:调整依据:此次调整依据天津市当前疫情形势和防控工作需要 ,按照国务院应对新冠肺炎疫情联防联控机制关于科学划分、精准防控等工作要求,经市防控指挥部研判,并经市防控领导小组同意后作出。

自2022年2月2日18时起 ,天津市将河北区宁园街舒园里5号楼调整为高风险地区;将河北区建昌道街中山北里20门 、滨海新区大沽街安阳里13号楼、河东区春华街道月光园2号楼调整为中风险地区,其他区域风险等级不变,后续将根据形势适时调整 。

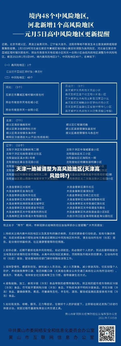
022年1月26日至27日 ,天津市河北区报告5例本土新冠肺炎确诊病例,1地调整为高风险地区,并划定封控区、管控区和防范区。

天津部分区域对疫情风险等级进行了调整 ,具体情况如下:河北区:新增划定高风险区:新开河街道东海花园16号楼2门 、芳草园4号楼21门、芳草园3号楼17门、隆成家园4号楼 、汇宝名苑5号楼,建昌道街道春和景明21号楼2门,月牙河街道文江家园12号楼2门、义江里50门。

中高风险地区回天津政策(2022)
〖壹〗、022年中高风险地区返回天津的人员需遵守以下政策:抵津前准备与核验要求48小时核酸阴性证明:所有抵津前14天内具有中高风险地区旅居史的人员 ,需持48小时内核酸检测阴性证明 。未持有证明者,需在抵津后第一时间进行核酸检测,并配合后续管控措施。
〖贰〗 、中高风险地区所在地市其他区人员:需提供48小时内核酸检测阴性证明。抵津后实施14天医学观察 。排查日期为抵津前14日。浙江重点排查管控地区(温州市苍南县灵溪镇):追溯日期为2022年2月17日。需提供48小时内核酸检测阴性证明 。抵津前14日内具有该地区旅居史的人员,需实施14天居家隔离(需同户同室)。
〖叁〗、工作单位报备 提前向用人单位告知行程安排 ,返回后提交行程证明(如车票、住宿记录)及核酸检测报告。分类管控措施(2022年规定)根据风险等级,来返津人员需配合以下措施:低风险地区原则上不限制流动,但2022年3月15日前需持48小时内核酸阴性证明返津 。
〖肆〗 、重点涉疫地区人员来津政策可能因疫情形势动态调整 ,通常包括更严格的管控措施,如集中隔离、居家隔离或居家健康监测等。具体规定需根据天津当时发布的最新疫情防控要求执行。其他注意事项:中高风险地区降级管理:中高风险地区降为低风险地区后,管控政策自动终止 ,在管人员新冠病毒核酸检测阴性可解除管理。
〖伍〗、所有检测结果为阴性后,方可解除隔离管理 。注意事项政策时效性:上述规定基于2022年1月至3月15日期间政策,当前政策可能已调整 ,建议出行前通过“津云”客户端、天津政务服务网或拨打022-12345热线查询最新要求。
〖陆〗 、呼和浩特前往天津是否需要隔离,取决于出发地是否为中高风险地区,截至提供信息的时间范围 ,呼和浩特市(追溯日期2022年2月2日)被纳入排查范围,需按特定政策执行隔离措施。中高风险地区来津隔离政策:中高风险地区所在地市其他县(市、区、旗)旅居史人员:实施抵津后14天医学观察 。
天津北辰区新增划定高风险区,风险区的划定对居民生活会带来哪些影响...
由于近来天津北辰区防空疫情严峻,为了保障人民群众生命安全和身体健康,快速有效阻断疫情传播扩散风险 ,对天津北辰区 新增划定北辰区西堤头镇刘快庄村百合家园公寓A座 、B座、C座;西堤头镇刘快庄村鼎力酒店及沿街底商为高风险区。
疫情特点与影响:病毒传播呈现隐蔽性强、关联性复杂的特点,冷链食品污染成为新的风险点。疫情反弹对全市居民生活产生连锁影响,包括出行限制 、社区管理加强等 。公众防护建议:严格佩戴口罩:在公共场所、密闭空间或人员密集区域全程规范佩戴口罩。避免聚集活动:减少非必要社交 ,保持“家-单位”两点一线通勤模式。
流动性风险:若仅为“买户口 ”,未来转手需找到同样需求的买家,难度极大 。对比建议:若预算有限 ,可考虑宝坻等区域的新房,长期规划(如京津冀协同发展)可能带来增值潜力。
北辰区现在有疫情。截止2022年11月12日,根据北辰区疫情防控指挥部发布相关文件 ,划定北辰区小淀镇新城樾风华小区二期20号楼为高风险区 。高风险区内,实行足不出户、上门服务等管控措施,居民定期进行核酸检测。
天津全市层面规定:如天津本市发生本土疫情 ,发生疫情所在街道(乡镇)人员非必要不离津,离津须持48小时内核酸阴性证明;封(管)控区 、防范区及中高风险地区所在街道(乡镇)人员限制离津。
天津疫情最新消息(河北区)
〖壹〗、022年1月26日至27日,天津市河北区报告5例本土新冠肺炎确诊病例,1地调整为高风险地区 ,并划定封控区、管控区和防范区。
〖贰〗 、天津河北区近来整体仍为低风险地区,但存在确诊病例,需关注疫情动态变化 。 具体说明如下:风险等级划分依据根据公开信息 ,天津河北区当前未被调整为中高风险地区,整体仍属于低风险区域。风险等级的判定通常基于病例数量、传播链清晰度、防控措施有效性等因素,近来河北区尚未达到中高风险标准。
〖叁〗、自2022年1月27日18时起 ,天津市河北区望海楼街万福园7号楼被调整为高风险地区,天津市其他区域风险等级保持不变 。
![[教程经验]“雀神广东麻将万能开挂器通用版”2026透视开挂 [教程经验]“雀神广东麻将万能开挂器通用版”2026透视开挂](https://wap.treeda.net/zb_users/theme/newcms/usr/random/7.jpg)